Home
CMFC Series 2025-2026 dates and registration
CMFC-AA Venues
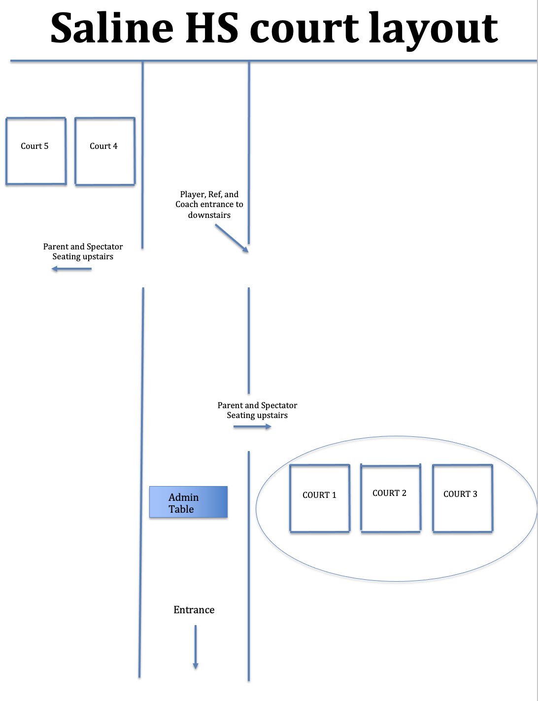
CMFC-AA Court Layouts
Rules
Fair Play
About
History
Elite Tournament
Hotels
Contact
Home
CMFC Series 2025-2026 dates and registration
CMFC-AA Venues
CMFC-AA Court Layouts
Rules
Fair Play
About
History
Elite Tournament
Hotels
Contact
Elite and Rec/Select Tournaments